Yamaha Patents Turbocharged Parallel-Twin Engine — What’s Cooking?
Turbocharged Yamaha motorcycles may soon be a reality. Patent images of a turbo motorcycle from Yamaha have surfaced and the images show that Yamaha has spent a considerable amount of time and resources in developing the turbocharged engine. A lot of details about the motorcycle have not been revealed yet.
Turbocharged motorcycles are not something new. The big four Japanese brands - Yamaha, Kawasaki, Honda and Suzuki - had done a brief production run of turbocharged motorcycles in the 80s.

However, things didn't work out as planned because of the annoying turbo-lag the motorcycles came with. This was due to unsophisticated electronics and non-availability of right sized turbochargers to fit the small capacity engines on motorcycles.
Soon, the manufacturers switched back to naturally aspirated engines and pushed these engines to the max. Currently, the most powerful, naturally aspirated litre-class motorcycles all produce anything between 180bhp to 215bhp.
Getting an engine to produce more than that without turbocharging or supercharging it is an almost impossible task, and manufacturers are recognising just that. Almost all big manufacturers are pushing towards electric motorcycles and this also includes performance motorcycle manufacturers.

However, there is still a wide gap between the old-school naturally aspirated engines and the clean & green electric motors. This gap requires manufacturers to push out more performance from an engine while significantly reducing emissions.
Reducing the capacity of an engine can make it more efficient and environment friendly, but to see an increase in performance, the engine will have to be turbocharged or supercharged.
Kawasaki has been producing supercharged motorcycles for a while now. The 1.0-litre supercharged engine in the Kawasaki Ninja H2, H2R and H2 SX has been performing excellently while being more efficient and clean.

Honda has filed multiple patents for turbocharged engines in the past. Suzuki has been working on developing turbocharged parallel-twin and inline-four engines, and now Yamaha's patent images have surfaced.
Now, just because a patent is filed, it is no proof that the system will be put into production. Going by the patent images, it is obvious that Yamaha has taken this turbocharging business pretty seriously, and not just as yet another development project.
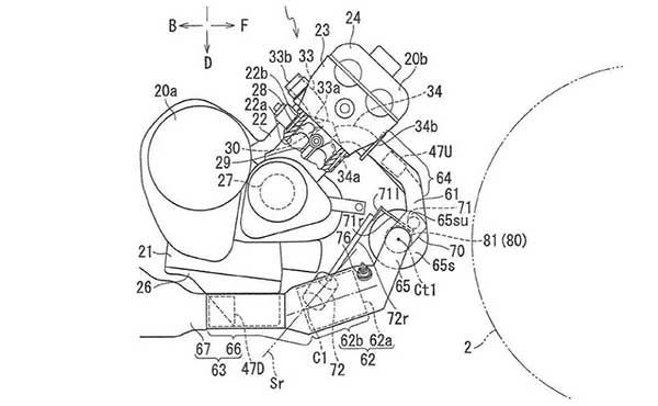
Yamaha has filed two patents for two different turbocharged parallel-twin engine designs. The first patent is the conventional way of turbocharging a motorcycle. The turbocharger is placed right below engine head.
The exhaust headers from the two cylinders merge into one pipe immediately after exiting the exhaust manifold side and then run through the turbocharger. The compressed air from the turbo is then run through an intercooler and sent to the intake manifold. The second design is unconventional and unique.
In the second patent design, the turbocharger is inverted and placed right at the level of the engine head. This way, it frees up more space, allowing the intercooler and even the catalytic converter to be placed right below the turbo, and this configuration would be perfect for an underbelly exhaust-equipped motorcycle. It also reduces emission during a cold-start as the catalytic converter heats up quicker than before and it results in a compact design altogether.
Coming to the engine itself, Yamaha has not given any engine specs. However, going by the engine design, it can be said that the engine is a downsized version of the 847cc, 3-cylinder engine from the Yamaha MT-09. It does appear that the engine has lost a cylinder, thereby bringing displacement down to around 565cc.
Hence, it will be efficient and yet will not lose out on power because it is turbocharged. The turbocharged parallel-twin engine from Yamaha is likely to debut in the Yamaha next-gen Yamaha MT-09 if Yamaha decides to put it into production. This however is just speculation at the moment.
Thoughts On Yamaha Patenting Turbocharged Engine
There is no doubt that the world is headed toward mobility powered by electricity. Sooner or later, superbikes will go the electric way. However, we motorcyclists do have something to look forward to before the wave of electric superbikes.
We may be looking at the return of the era of turbocharged motorcycles. This time though, thanks to clever electronics and more compact turbos, maybe we won't have as much turbo lag.


Click it and Unblock the Notifications








