Is Honda Next In Line To Introduce A Supercharged Motorcycle?
Honda’s new supercharged engine patent images have been revealed, and the future looks promising.
Forced induction is the next big step in motorcycles and Kawasaki broke the barrier with the Ninja H2 and the H2 R by introducing a supercharged engine. The trend seems to have caught up, since Honda is in the process of patenting a supercharged engine and MoreBikes seems to have got hold of them.

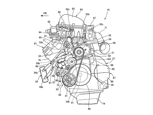
As seen in the patent images above, the supercharger is located on the left side of the engine, and the system could power a variety of motorcycles across different displacements.

Since Kawasaki have a production model and Suzuki have a concept in the form of the Recursion, a turbocharged model, Yamaha is yet to come up with something.

Honda will not put the model into production just yet, but the Tokyo Motor Show could hint at the manufacturer's development and if lucky enough, could also showcase the engine.

If Honda is able to successfully come up with a production version of a 600cc supercharged motorcycle, it will only be a matter of time until other manufacturers follow up.

While a supercharged motorcycle on sale currently is made by Kawasaki only, here are the images of the track-only Ninja H2 R.
Most Viewed Bike Image Gallery


Click it and Unblock the Notifications








